还我公道 怒骂巨安人防工程公司高层领导道德败落

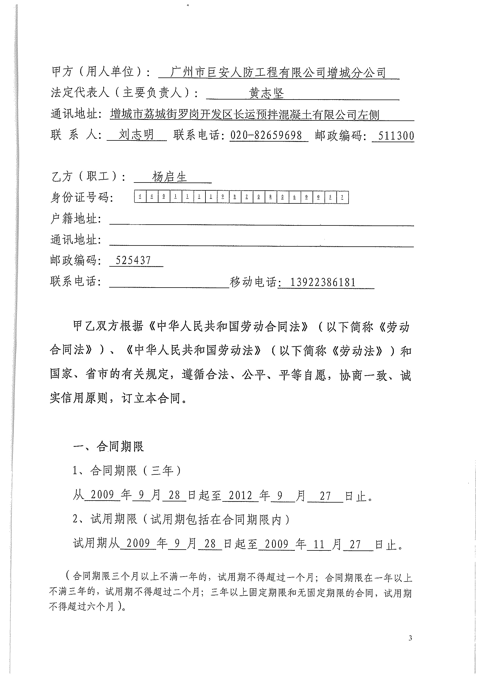
杨启生

小学四年级
注册
2007-10-05
消息
273
反馈评分
0
点数
1
年龄
43
我是杨启生,是电白人,是一个漂泊在广州市打工仔。

2009年10月1日进入巨安人防工程有限工程公司工作,到了2010年10月1日我感觉到身体不舒服,到广医二院检查,经医生诊断是肺炎,需要住院治疗。我马上向工程部主管刘经理申请病假,经批准后入院治疗,后来由于病情得不到好转,诊断为重症肺炎,进入重症ICU治疗。经过十天的ICU治疗脱离了危险期,保住了生命,转出ICU到普通病房。由于住院久了没有能下得床活动,腿上的肌肉萎蓿,以至于不能走路,只能在普通病房做康复治疗。我在ICU的时候处于昏迷状态,事后才知道公司有不少同事来看望。

公司的医保是隶属增城,我在2010年10月1日生病,确诊后住院48天,在第46天公司派人送来给一份解雇协议。协议上写明在2010年11月15就解雇,但经查实巨安公司在2010年9月就已经停止为我买医保了。我在广州市自己买了医保,也正是庆幸自己有买医保,当时住院一共花了15万,对于没有收入的人来说是一个很沉重的花费。广州市有一个很好的医保政策就是每天的医药费都是8折,才使我不至于背负更多的债务来支持治疗。不用我花上15万垫上才能活命。

我虽然是一个肾移植病人,属于弱势群体,公司同事的探望让我感觉到人情的温暖;但是在病的时候被解雇,却感觉到公司的冷漠。而且上加霜的是公司并没有遵守经商量的解雇协议内容。我并不是要求公司给多少医药费,既然公司岐视我们这类人群,不聘请,我并没有什么意见,谁叫社会没有这类群体的保障。

现在就只是想拿回应得医保费,巨安公司没有实行协议上写明的为我买医保到2011年10月31日,而只是到2010年9月就已经停止。现在我另找工作,已经在别的公司上班了,公司也有买医保,巨安公司又要求我可以调回去买,那现在的公司的怎么办?我可以出具保证书,要求巨安公司退回没有买医保的那笔费用;他们就是不同意,分明是在为难,没有一点人情味。

温总理说商人要流着道德的血液,现在道德如何体现?公道在何处?难道这就是社会的文明风尚啊?难道这就是一个社会企业体现出给社会的回报吗?
 

附件

  • page-0001.JPG
    page-0001.JPG
    497.9 KB · 查看: 366
  • page-0002.jpg
    page-0002.jpg
    114.1 KB · 查看: 377
  • page-0003.JPG
    page-0003.JPG
    722.3 KB · 查看: 367
找劳动社保局?
 
属于增城劳动局,时间耗不起,我住广州市不能天天往增城跑。只与他们协商,但就是以大压小
 
注意身体
养足精神
天天开心生活
 
enter帅哥说的对
 
帮顶一下,应转帖到各大论坛。
 
要不给压力他们,非正常起诉手段。

去公司门口静坐,带上家人,然后写大字报,找媒体。
 
我现在每天都要上班哪有时间去静坐啊,我现在当临时工一天都有一百多元。还要生活啊。麻烦对百度找相关部门的网友帮我找到增城管理那个公司的电话号码给我就非常感谢了!。。。。。。。。
 

正在浏览此帖子的用户

后退
顶部