电白今年再办十件民生实事

BBQ2006

研究生
注册
2006-07-05
消息
1,198
反馈评分
1
点数
61
【民生实事:电白今年再办十件民生实事】

(1)在6月底前建成县行政服务中心;
(2)在年底前完成全县25所外出务工人员子弟学校建设;
(3)建好70公里农村公路,进一步完善农村交通设施;
(4)完成县城22个小公园建设项目,优化市民人居环境;
(5)投入以奖代补资金500多万元,启动村村有公园工程,美化乡村生活环境;
(6)投入2000多万元,完成非贫困村2000户住房困难户的住房改造,改善困难群众居住条件;
(7)投入6400多万元,改造城镇棚户区500套,逐步改善困难职工居住条件;
(8)投入260多万元,实施农村气象应急预报“大喇叭”工程建设,提高农村防灾减灾能力;
(9)投入300多万元,全面实施政策性水稻种植保险,稳定粮食生产;
(10)安排专项资金400万元,为重点优抚对象和贫困农户进行创业贷款贴息,解决优抚对象和贫困农民创业贷款难问题。

[attachmentid=294521]

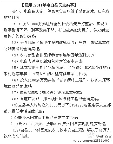
【回顾:电白县2011年民生实事落实成效】你满意了么?
(1)投入1000万元进行全县社会治安严打整治,实现了刑事警情下降、刑事发案下降、打击破案能力提升、群众满意度提升的良好态势;
(2)全县16间乡镇卫生院的改薄建设已完成;国家基本药物制度得到全面实施;
(3)农村新型合作医疗参合率连续五年达到100%;
(4)电白客运中心新站主体建设基本完成。基本实现全县100%镇有站、100%符合通客车条件的行政村通客车和100%有条件的村建有候车亭的目标;
(5)投入1100多万元实施“城乡清洁工程”,城乡人居环境面貌显著改观;
(6)国道325线(城区段)改造基本完成;
(7)省道广高线、那水线附属设施工程已全面完成;
(8)全县年人均纯收入1500元以下的34925名困难群众全部纳入最低生活保障范围;
(9)寨头水闸重建工程已完成主体工程;投入6176万元,扶助3156户贫困户实现泥砖房改造;
(10)全县13个镇已完成农村饮水安全工程,解决了41万人饮水安全问题。

[attachmentid=294522]
 

附件

  • 1.jpg
    1.jpg
    107.7 KB · 查看: 323
  • 2.jpg
    2.jpg
    113 KB · 查看: 344
完成县城22个小公园建设项目,优化市民人居环境;

不知都建到哪里去了??
 
好像县职校整体搬迁项目还没有完成。
 
怎么不投入一点解决水东饮水质量问题?水东就快无水饮了,废墟就是不久的事啦。
 
怎么不投入一点解决水东饮水质量问题?水东就快无水饮了,废墟就是不久的事啦。
 
怎么不把东、西两湖的房地产开发工程纳入项目?那二块土地能卖很多钱哦!
 
为什么新客运中心比旧的更难出入和更老土,影响电白形象
 
钱是用了,事也办了,可是效果没见了。
 

正在浏览此帖子的用户

后退
顶部