电白教师加薪问题

  • 主题发起人 主题发起人 yake
  • 开始时间 开始时间

yake

博士生
注册
2009-11-15
消息
1,404
反馈评分
30
点数
71
所在地
香港
怀着感恩和敬仰的心情看待电白老师要求加薪问题。他们真正爱电白的,真正伟大的,原来就像无名的野花一样,为了电白教育事业付出甚多无人知晓,随风傲笑天地。而登上宝座那些权贵们,享用着都是下面牛马般辛辛苦苦劳动换来的盛宴。真心向中无私奉献的教师敬礼!.
 
加不加无所谓,别把市场物价提太高就好
sq2.gif
 
我也敬个礼。祝他们身体健康,工作顺利,不受榨压。
 
前面道路光明的,请大家努力争取!
 

附件

  • 路.jpg
    路.jpg
    32.7 KB · 查看: 236
cx.gif
看别人高兴!
 

附件

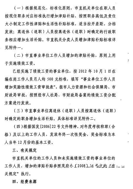
  • 增加津贴补贴.jpg
    增加津贴补贴.jpg
    37.4 KB · 查看: 250
  • 增加津贴补贴2.jpg
    增加津贴补贴2.jpg
    66.6 KB · 查看: 255
  • 增加津贴补贴3.jpg
    增加津贴补贴3.jpg
    40.5 KB · 查看: 251
  • 增加津贴补贴4.jpg
    增加津贴补贴4.jpg
    55.1 KB · 查看: 248
顶顶!
 
能加也不错,不能加,大家也别勉强,不用整天闹哄哄的,找点其他的门路也能活命的。
 
茂南区教师年年加薪,不要求他们摆成绩单出来,而电白教师要求加薪就,为什么提出摆成绩单呢?
 
不给大伙加薪,坚持闹到市政府静坐!
 
“我曾记得您那沾满粉末的双手 我曾记得您那慈善的谆谆教导 我曾记得您那新增的几根银发 因为有您 莘莘学子才能成才 因为有您 世界才会如此文明 老师 您是明灯 为迷失方向的孩子找回HOME 老师 您是天使 ”
 
“四度春风化绸缪, 几番秋雨洗鸿沟。 黑发积霜织日月, 粉笔无言写春秋。 蚕丝吐尽春未老, 烛泪成灰秋更稠。 春播桃李三千圃, 秋来硕果满神州。”
 
校长在十八大前说这个月开始加工资,还说是教办里人说的,原来是“提”!
 
春蚕 唐代大诗人李商隐的诗句“春蚕到死丝方尽,蜡炬成灰泪始干”,他把春蚕的执着、坚贞、奉献精神表现到了极至,成为千古传唱的佳句。人们生动地把教师比作“春蚕”,是对老师的无私奉献精神和高尚品质给予的高度评价。人们赞美教师就像春蚕一样“吐尽心中万缕丝,奉献人生无限爱,默默无闻无所图,织就锦绣暖人间”。“春蚕”是广大教师感到无比荣耀的称谓。著名教育家朱光潜说:“只要我还在世一日,就要吐丝一日,但愿我吐的丝,能替人间增一丝丝温暖,使春意更浓。” 春蚕冰清玉洁,气质高贵;春蚕食几茎绿叶,吐一片锦绣;春蚕生命不息,吐丝不止……春蚕这些优秀的品质,只有光荣的人民教师才无愧于这样的称谓。 蜡烛――最温馨动人的称谓 蜡烛 源于唐代诗人李商隐的“蜡炬成灰泪始干”的名句。人们歌颂蜡烛,是因为蜡烛默默地燃烧着自己,用自己的光去照亮别人,直至将自己燃尽。说起蜡烛这种品质,人们就联想到敬爱的老师,老师把自己的知识传授给学生,用智慧和品格之光给学生照亮前进的航程,这种为“他人照亮道路,让他人看见光明,燃尽自己耀人间”的无私奉献精神不正是对人民教师的最生动的比喻吗?“如红烛发光发热,精心培育国家良材,似春蚕无怨无悔,毕生献给教育事业”,这幅老师自勉的对联正是对“蜡烛”称谓的认可和自豪。 孺子牛 现代伟大文学家鲁迅的“横眉冷对千夫指,俯首甘为儒子牛”名句使孺子牛的精神得到升华和拓展,而后人们用“孺子牛”来比喻心甘情愿为人民大众服务,无私奉献的人。人们之所以把老师称作孺子牛,认为这是当之无愧最贴切的比喻。我国历来有师生“亲如父子”的传统美德,老师爱学生就像爱自己的孩子,就像 孺子牛一样辛勤地耕耘,为把孺子培养成才心甘情愿地作出奉献、鞠躬尽瘁,不图回报。获得“孺子牛奖”的全国优秀教师刘让贤扎根青海高原乡村几十年如一日,像牛一样兢兢业业地工作,把自己的爱无私奉献给孩子,刘让贤是广大教师的杰出代表,是“孺子牛”精神的生动体现。“孺子牛”精神表现为“深怀爱心,默默耕耘、埋头苦干、任劳任怨、无私奉献”,“吃的是草,挤出来的是牛奶”。这些优秀品质都集中体现在我国广大教师身上。因此把老师称作“儒子牛”是最具中国特色的褒奖。 十年树木 百年树人 教诲如春风,师恩似海深
 
是美的耕耘者,美的播种者。是您用美的阳光普照,用美的雨露滋润,我们的心田才绿草如茵,繁花似锦。
 
The teacher, we send out the light of wisdom, always flashing in your hand is ignited by the spark!
 
从来对政府没抱什么希望,对中国的教育早已失望透顶,影帝一直在唱要对教育的投入占GDP的百分之四以上,可是从未实现过。我是对学生抱着良心而做这份工,其它时候教师只是我的兼职,如果一些家长对教师不满意,请他们自己教吧,只因教师只是普通人,不是神,我要养家糊口,当自己的孩子饿得差不多的时候,别的孩子我哪关心得过来?
 
工资问题再说也是白说,但是我真不明GCD一边说要公平分配缩小差距,一边又让高工资的再升低工资的说也不能说.GCD啊难道茂名的资源就只是市直单位的吗?
 
大家说说茂名市直单位人员的工资是我们电白财政供养人员工资的多少倍?而我们电白的物价又比市区高多少?
 
QUOTE(yake @ 2012年11月30日 Friday, 09:44 PM)
不给大伙加薪,坚持闹到市政府静坐!
[snapback]3451718[/snapback]​
 

正在浏览此帖子的用户

后退
顶部