求助 从补交职业年金及卫生线多年事件引发的猜想 (1人在浏览)

电白不好医生

幼儿园
注册
2019-08-26
消息
22
反馈评分
7
点数
0
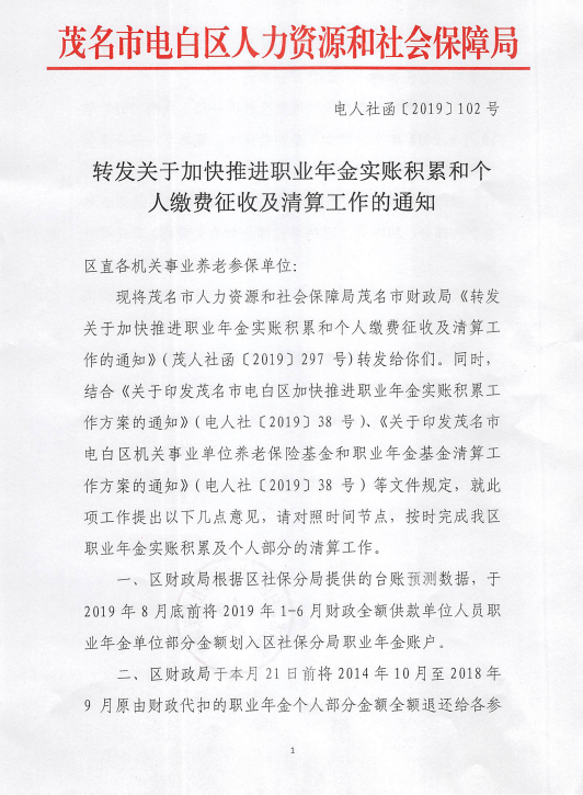
8月21日下午,陈小锋书记在电白大会堂进行“电白好医生”颁奖典礼上信誓旦旦说道今后要为卫生线人员做点实事,保障电白广大医务工作者应有的基本权益。
一、今天接到单位通知,医院所有在编人员要补交五年左右个人职业年金(平均每人要交六千多,不少职工一个月工资就三四千等于两个月生活费没有了),而且是这几日内马上要补交,否则就责任自负很严重之类。疑问1,为什么以前没通知过要交职业年金,现在一交 就是五年六千多。疑问2,同样是电白编制人员,为什么其他各单位都有财政拨款补交这次职业年金,唯独卫生线上千职工要个人补交那么多而且是要立马补交否则就后果自负。卫生线社保退费工作各单位部门都基本完成,又是卫生线至今为“0”,没有任何一间医院 完成,现在却要所有医院马上补交职业年金。
二、2018年省边远山区补贴不知道给哪个上级扣除20%至今没有补发,而且没有任何说明。2019年上半年的省山区补贴又至今不发!!!
三、整个电白唯独卫生线在编人员没有住房补贴和节日补贴等。
四、根据区电人社〔2019〕18号文印发关于调整电白区机关事业单位工作人员基本工资标准和增加机关事业单位离休人员离休费的实施办法的通知,相信全区在编教师公务员机关单位都早已落实且补发,唯独卫生线没有落实,不仅没有补发且弄虚作假,除了几个大医院 ,不少基层卫生院应付式按应加工资在基本工资上增加了,但却在当月绩效上扣除,如此犯罪式弄虚作假欺上瞒下无作为行为令很多职工彻底寒心(单位没钱可以不执行,但这样弄虚作假玩弄职工行为可耻),几年没有过一次调资,难得一次调资就这样“玩耍”干部职 工。2018年国务院的提资文件又是电白各单位部门早已执行,唯独卫生线杳无音信。
如此医疗卫生环境待遇,试问全国有几个。请问尊敬的陈小锋书记,这样保障电白区广大医务工作者的基本权益,他们能怎样安心服务人民群众呢?又有哪位优秀医务人才敢来电白卫生提供优质医疗服务呢?
个人猜想,是否存在多年隐藏大老虎造成如今局面?卫生局?社保局?财政局?或者就是区政府里面高层?是否纪委或者扫黑除恶办应该做点工作了?或者电白已经无法解决这样的大老虎,论坛哪位能人志士方便反映电白卫生各种腐败情况到省市一级?
 
大老虎肯定是有的,腐败也肯定是难免的。

官者原秉己经充气肚皮,伸出长舌,大口嚼着盐焗鸡,下属眼泪汪汪流起口水,守望鸡骨头跌落,竟然是个奢望。
 
电白论坛乃小众论坛,想要更高影响,发去一些影响力强的全国性论坛或贴吧。

不过你要上传有力证据。网络时代,讲究真诚,越透明的东西越容易得到网民同情与关注。
 
最后编辑:
只能回个帖,当做是帮助吧。
 
职业年金是什么?
“职业年金是用人单位在参加国家基本养老保险的基础上,为进一步提高职工退休后的生活水平,在国家政策指导和监督下实施的一种具有一定程度互济性和强制性的社会保险项目,是基本养老保险的补充和辅助。”
 
第一、其制度透明度较差,对养老金受益权和携带性通常有一定限制,较早的离职者不能拥有其养老基金的既得受益权。
第二、员工养老金的保障程度还取决于事业单位对养老金计划适度的融资水平、资产托管与投资的有效性、税收政策的优惠激励。
第三、从其适应性上看,一般只是较好地适用于公司规模较大、员工相对稳定的单位或行业。
第四、其最大的缺点在于事业单位设立的养老金计划往往被看成是公司财务与人力资源管理功能的扩展。事业单位拥有权利终止养老金计划,甚至经常改变其养老基金形式与成员的资格条件。
 
职业年金补交不及时就要责任自负,那社保不退费不及时,调资文件不落实,山区补助不当月足额发放……这些事有谁负责了吗?回帖支持!
 
职业年金补交不及时就要责任自负,那社保不退费不及时,调资文件不落实,山区补助不当月足额发放……这些事有谁负责了吗?回帖支持!
这个《区党政督查室》是什么部门?公章都没有吗?不应该到各个单位督查一下吗?区社保局你怎么不想方设法把医疗机构人员的社保退费工作做好呢?还有脸说通报批评,我呸!
 

附件

  • AEB830F3-9EE7-4EE5-95D3-DBAD752BF84A.png
    AEB830F3-9EE7-4EE5-95D3-DBAD752BF84A.png
    19.8 KB · 查看: 889
  • 024BCBEE-B5E0-450D-8D26-B3A554F8A4EC.png
    024BCBEE-B5E0-450D-8D26-B3A554F8A4EC.png
    434.7 KB · 查看: 878
  • 456BF759-5D67-4953-AF3C-436CA2397497.png
    456BF759-5D67-4953-AF3C-436CA2397497.png
    397.8 KB · 查看: 915
“职业年金是用人单位在参加国家基本养老保险的基础上,为进一步提高职工退休后的生活水平,在国家政策指导和监督下实施的一种具有一定程度互济性和强制性的社会保险项目,是基本养老保险的补充和辅助。”
哦哦,知道了,谢谢!
 
“职业年金是用人单位在参加国家基本养老保险的基础上,为进一步提高职工退休后的生活水平,在国家政策指导和监督下实施的一种具有一定程度互济性和强制性的社会保险项目,是基本养老保险的补充和辅助。”
这个政策很模糊,“强制性”好理解,强迫你交嘛!但“一定程度互济性”很难理解了,怎样互济?用多少钱来互济?一头雾水!
 
个人七千几元左右一次性交够,单位要七十几万,个别退休人员正常也要交,但大家都是在观望中,也只能是观望中,个个的钱袋已经透支了。
 
职业年金,我交了好几年了!

如一直没交,一次性补齐之前的,确实够呛!
 
该发的社保退费迟迟不发,一个解释也没有,职业年金反而要求立即交,请社保局解释一下
 
任你面子工程做的再好,吹箫弹唱再漂亮,没有为电白广大医务工作者解决哪怕一项应有待遇,就没人会从心里真正认可你是一位好领导!看看电白其他编制人员待遇(住房补贴节日补贴,社保退费已完成,山区补贴每月到账,职业年金财政拨款补交),为什么卫生线的编制人员一项都没有,真是grd人生!!!
 
该发的社保退费迟迟不发,一个解释也没有,职业年金反而要求立即交,请社保局解释一下
医院收入可观,应该拿部分给职工缴纳职业年金。
 
看来楼主发错贴了,没人同情医务人员的!赶紧申请删帖吧,原来在电白人民心中,医生就是吸血鬼般的存在,个个都是黑心肝的。在此祝各位老乡身体健康,阖家幸福!
医院收入可观,应该拿部分给职工缴纳职业年金。
 
看来楼主发错贴了,没人同情医务人员的!赶紧申请删帖吧,原来在电白人民心中,医生就是吸血鬼般的存在,个个都是黑心肝的。在此祝各位老乡身体健康,阖家幸福!
:huh::huh:
 
这几年所有公务员老师等之类都按国家规定办事,唯独卫生系统被忘记了,还好你们终于出声了,但主管卫健局属公务员类,相信不信访这问题解决不了。
 
有些人本来工资就不高,扣年金,补社保,该升的工资不升,该发的住房补贴泡汤
 

正在浏览此帖子的用户

后退
顶部