讨论 购买医用口罩交流,哪里有卖请回帖分享,谢谢大家! (4人在浏览)

截至2020年1月29日12时广东省新型冠状病毒感染的肺炎疫情情况
时间:2020-01-29 15:53:54

  截至1月29日12时,全省累计报告新型冠状病毒感染的肺炎确诊病例272例。29日0-12时,全省新增确诊病例31例,新增出院病例1例。新增确诊病例中,江门市1例为首次报告,深圳市17例、珠海市4例、佛山市3例、汕头市2例、湛江市2例、中山市1例、茂名市1例。有1286名密切接触者正在接受医学观察。

  确诊病例中,广州市63例、深圳市80例、佛山市21例、珠海市18例、惠州市12例、中山市13例、江门市1例、阳江市10例、东莞市7例、湛江市9例、汕头市8例、清远市6例、揭阳市6例、肇庆市5例、韶关市4例、梅州市4例、茂名市3例、河源市1例、汕尾市1例。男性133例,女性139例,年龄介于11月龄-85岁之间。
 
茂名3例了,不知另外一例是哪里的?江门也退出决赛,只剩两城了。
 
KN95口罩,可以重复使用吗?可以用多久?


新型冠状病毒肺炎,是这个春节绝对的热点。口罩成为每个人的必备用品,有关「口罩」的说法更是层出不穷:

有人说口罩摘了要剪碎,还有人说要用热水烫;

有人说口罩要越厚越好,另一些人说多戴几层更有效;

有人说口罩戴了也要换,还有些人说一-直戴着不能摘;

...

面对各种杂乱无章的信息,你可能也一-头雾水。

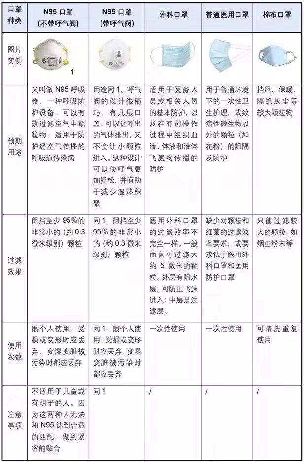
近日,北京大学免疫学教授王月丹建议,口罩应避免反复使用。因为病毒或者病原体会在通气阀局部聚集,尽量不选择带通气阀的口罩,想完全避免冠状病毒的感染则要戴N95口罩。建议N95的口罩- -次佩戴的时间不超过4个小时。

f3e6149c1e8152ec9267f7434fd610a8.jpeg


有研究者对N95医用防护口罩防护效率及佩戴时间做了相关研究,结果显示,N95口罩佩戴2天,过滤效率依然保持在95%以上,呼吸阻.力变化不大;佩戴3天过滤效率降低至94.7%。

美国CDC给的建议是,在没有口罩充足供应的情况下,只要设备没有被明显弄脏或损坏(如折痕或撕裂),就可以考虑重新使用。

f3e6149c1e8152ec9267f7434fd610a8.jpeg


呼气阀的设计很精巧,有几层口盖。吸入时,口盖会关紧,确保没有颗粒进入。呼气时,口盖会打开,让湿热的空气散发出去。同时,里面还有-层柔软的口盖,可以确保没有小颗粒进入。

这两天,大家对有呼气阀的N95产生了很多误解,有人认为有呼气阀就没有保护作用了。2008年发表的一项研究特地调查了呼气阀是否会影响对佩戴者的保护作用。结论是- --

有没有呼气阀都不影响对佩戴者的呼吸保护。简单地说,有呼气阀的N95可以保护佩戴者,但不保护周围的人。如果您是病毒携带者,请选用没有呼气阀的N95,不要把病毒传染开。如果要维护一个无菌环境,也不能使用有呼气阀的N95,因为佩戴者可能会呼出细菌或者病毒。
 
水东那个地区有口罩卖可以卖点给我吗,在菜市场卖东西人流量太复杂了
 
闲鱼上那几个卖民看口罩都是同一个人拿货,集体出声说没有货,今天才有货真他妈恶心。闲鱼同城那几个打靶鬼发国难财。
 
可以学一下广州,在政府部门的公众号预约购买,第二天到指定药店凭预约登记的身份证限量购买。

说实在的,我也没口罩用了,在水东我也不知道哪里有卖?????好无助啊门也不敢出了
 
网上的价格也太离谱了,而且下单也不知猴年马月才能够收得到货。
 
广州现在有些地方。免费派口罩了,每户十个?派送频率不详!
 
在线预约、摇号购买……应对“口罩荒”,上海、广州、南京等地方政府出奇招

中国经济周刊
大鱼号
原创
11小时前
《中国经济周刊》官方大鱼号
关注
《中国经济周刊》记者 姚冬琴

随着新型冠状病毒感染的肺炎疫情的发展,口罩成为了2020年春节被疯抢的“年货”。不少网友感叹“一罩难求”。各地对哄抬口罩价格进行处罚的新闻也见诸报端。

《中国经济周刊》记者发现,除了惩治哄抬物价,一些城市的地方政府也在积极主动想办法,为市民解决“口罩荒”。

例如,上海、广州、南京、厦门、盐城、绍兴、滁州、漳州等城市,为降低因排队抢购口罩造成的人员聚集和交叉感染风险,当地政府主动作为,采用预约登记、定点购买等方式,为市民解决口罩购买难题。

《中国经济周刊》记者在采访中了解到,这些城市均实行“口罩实名制”,需要通过身份证、户口本等证件来预约和购买。同时,也都提出了限购措施,比如,上海规定第一轮预约每一户(一个居住地址)可购买5只口罩(一包)。广州每人每天只可购买5盒或10到50个口罩。厦门还提出要在公证处监督下对符合条件的对象进行摇号抽签。

一些地方提供了切实的便民措施。比如,绍兴市将为预约成功的市民,主动派送上门。

还有一些城市,对口罩价格做出了明确规定。比如,盐城市提出,口罩投放由政府统一组织,实行平价销售,一次网上预约可购买5个,其中一次性医用口罩3只(0.6元/只),N95防护口罩2只(2.55元/ 只),共6.9元。

以下为《中国经济周刊》记者采访了解的以及根据官方信息整理的多个城市采取的措施和办法,并附上实用的当地口罩预约及购买链接。

上海:预约登记,一户限购5只

全市统一从2月2日开始在各居(村)指定地点进行现场登记预约,预约需凭有效证件。2月3日起,居(村)委会根据口罩数量,严格按照预约顺序,及时公告或电话通知当天可购买到、已预约登记的居(村)民前往指定药店购买。第一轮预约明确每一户(一个居住地址)可购买5只口罩(一包),每一户(一个居住地址)仅限预约购买一次。口罩价格将按市场价确定。


广州:不仅可预约买口罩,还能在线上报健康

广州市开发了微信小程序“穗康”,提供“健康自查上报”、“疫情线索上报”、“医疗物资捐赠”、“口罩预约购买”等功能。其中,“口罩预约购买”功能于1月31日晚8点开放。届时,每天晚上8点可通过该页面开始预约第二天的口罩。预约成功后,第二天携带身份证到指定药店购买。预约成功后如未能在第二天及时前往药店购买,预约将失效。如需再次购买,需重新预约。每人每天只可购买5盒或10到50个口罩,具体视口罩规格而定。

南京:在线预约,一人限购20个

“我的南京”APP在1月24日上线的“发热门诊查询”功能基础上,开通了“南京市疫情防控网上服务”,可预约购买口罩,一人限购20个,门店定点取货。

厦门:预约登记,摇号购买

盐城:一次限购5只,共6.9元

自1月31日起,在市区部分定点零售药店投放销售防护口罩。投放时间为1月31日至2月6日,共设20个投放销售点。每天投放5000只,其中一次性医用口罩3000只,N95防护口罩2000只。市民通过“我的盐城”APP进行预约,到定点零售药店购买。当天预约当天购买,过期作废。每人一周内限购2 次,3天内不重复预约购买,一次网上预约购买5个,其中一次性医用口罩3只,N95防护口罩2只。本次投放由政府统一组织,实行平价销售,其中一次性医用口罩0.6元/只,N95防护口罩2.55元/ 只,共6.9元。

1月31日,“我的盐城”平台发布公告,由于口罩预约功能上线后访问量骤增,造成了系统拥堵,目前正在抓紧研究解决方案,将及时向社会公布。

绍兴:网上预约,送货上门

从1月30日下午15时开始,采取通过“绍兴市数字健康服务平台”(网站:health.sxws.gov.cn),“按包装规格一人一天一只”“当天预约第二天发货”的方式,凭市民卡(医保卡)在网上实名预约购买。在预约同时留下姓名、地址和联系方式,浙江震元将主动派送,市民凭市民卡(医保卡)收件。

滁州:每人限购10只,三日内不得重复

自1月31日起,滁州市民购买一次性医用口罩一律改为线上预约方式,通过“高济百姓缘大药房”微信号预约。市民预约成功后,凭领取的口罩券号和本人的滁州市民社会保障卡(医保卡)到相应门店随时购买,每人限购10只,三日内不得重复购买(医保卡会有记录)。

漳州:网上预约系统正在抓紧改造升级

漳州市1月30日发布消息,经研究,决定采取网上预约、门店取货的方式向广大市民供应口罩。目前,网上预约系统正在抓紧进行改造升级,经测试完成后将于近日上线使用。在系统正式上线前,暂停“片仔癀国药堂”12家门店定点销售。
 
不要急,买错口罩了,普通护士的就行,又便宜又好用,一次性的,95口罩太贵了......
一次性一块钱一个的也不好买了。货源……
 
茂名市应该向江苏盐城市学习学习!
 
我看到某户人家阳台上晾晒一次性口罩了,洗了晒干再多次使用,可见缺货程度。政府部门应该重视了!学学盐城!!
 

正在浏览此帖子的用户

后退
顶部