爆料 从小教育孩子们走形式主义路线 (1人在浏览)

新风街群众

初中二年级
注册
2020-12-07
消息
471
反馈评分
47
点数
11
    Android Chrome Mobile 97.0.4692.98
  • #1
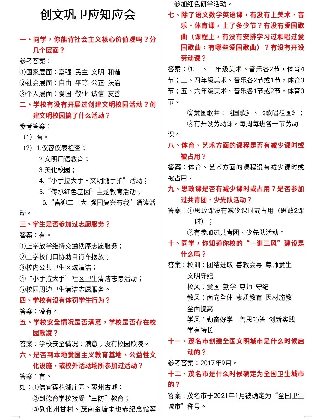
【某某政教处】通知:因10月17、18、19日是电白区创文督查时间,请把以上两项“创文巩卫”调查问卷转发到班群,并叮嘱家长让学生这两天熟记里面的内容,确保这两内容在抽查中不丢分,。请各班主任抓好落实,每节课前都抽查学生,确保人人过关。
@所有人 请各位家长利用周末协助督促孩子熟记以上两项“创文巩卫”调查问卷的内容,谢谢配合! mmexport1665893952113.jpg
 
    Android Chrome Mobile 78.0.3904.96
  • #2
光头网红又来爆料了 Laugh@2x
 
    Android Chrome Mobile 90.0.4430.61
  • #3
这个确实混账
 
    Android Chrome Mobile 97.0.4692.98
  • #6
音乐,美术,这些课为什么没有书本发给学生?我们的教育已经穷到一套书本全级上课共用了?整天吹捧如何双减,培育德智体美劳,这方面下的功夫微不足道啊。如今举目全国,手抄报也是在家做,家长做的去评选有什么公平意义,整天要求发照片到班级群做公众号素材劳师动众成就一篇网络推文,形式主义。可笑可笑。
 
40年前说摸着石头过河,咋就不上岸了呢?打开所有媒体置顶都是党的方针与红色主义,全是一律好评气势磅礴,与朝鲜不相伯仲,形式主义满天飞,天天改革创新,新就没见到,创成回头路就看到。
 
40年前说摸着石头过河,咋就不上岸了呢?打开所有媒体置顶都是党的方针与红色主义,全是一律好评气势磅礴,与朝鲜不相伯仲,形式主义满天飞,天天改革创新,新就没见到,创成回头路就看到。
摸着石头过河,一般人认为目的是为了过河上岸。然而他们的目的是为了摸石头、摸鱼、摸虾、摸⋯⋯摸到他们富起来,至于银行里有多少个零,才算富起来没有人知道。什么时候过河,也没有人知道,只说是在初级过河阶段。
 
    Windows 10 Chrome 86.0.4240.198
  • #9
无利不早起
 
恶心,反感
 
    Android Chrome Mobile 90.0.4430.61
  • #12

附件

  • Screenshot_2022-10-17-07-07-06-63_2332cb9b27b851b548ba47a91682926c.jpg
    Screenshot_2022-10-17-07-07-06-63_2332cb9b27b851b548ba47a91682926c.jpg
    223.6 KB · 查看: 295
中国就喜欢形式主义:天天投票,接龙 :sq2:
 
    Android Chrome Mobile 90.0.4430.61
  • #14
改天去影两张坡改田给大家欣赏一下,,看长势如何!大概亩产能达到多少……

当下流行坡改田……禾爬岭!
 
    Windows 10 Chrome 86.0.4240.198
  • #15
单车下坡就是爽~~到处都是掌声!说我不用踩都那么快,厉害了.....掌握了核心技术
 
    Android Chrome Mobile 90.0.4430.61
  • #16
单车溜坎

这才是正确用词
 
    Windows 10 Chrome 86.0.4240.198
  • #17
Laugh@2x
 
    Windows 10 Chrome 86.0.4240.198
  • #18
单车溜坎真的好爽
 
    Android Chrome Mobile 97.0.4692.98
  • #20
怪不得路上那么多警车,拾垃圾的志愿者也不少,可怜那些铺口又要关门闭业,老百姓,难啊!
 
    Android Chrome Mobile 78.0.3904.96
  • #23
很多网友说吃兰州牛肉面不敢开风扇,怕吹走薄如蝉翼的牛肉!放在汤里又怕融了...1斤牛肉开铺可传三代 Laugh@2x 刀法一流!
 
茂名的同学们,新学期又可以“爬五棵树吃一条罗非鱼”了,招待费190元/一人。初中到高中,盅盅如此。

根据茂名市教育局《关于开展2022年茂名市“五棵树一条鱼”主题教育系列活动的通知》等文件精神,结合我校的教学计划需要,我校现拟组织学生开展“五棵树一条鱼”研学旅行教育活动。
出发日期:初定10月29日
研学课程:
高州荔枝主题公园、罗非鱼小科普、绿野仙踪、无线电测向运动研学旅行教育活动1天
研学费用:190元/人
 
    Windows 10 Chrome 86.0.4240.198
  • #25
所谓的研学活动,说是自愿,听同学们讲是要计学分的,你不去还不好。
 

正在浏览此帖子的用户

后退
顶部